¶à±¦µç¾º

Êý¾ÝÖÐÐÄϸÃÜÅäµç¹ÜÀíϵͳ½â¾ö¼Æ»®
1¡¢¸ÅÊö
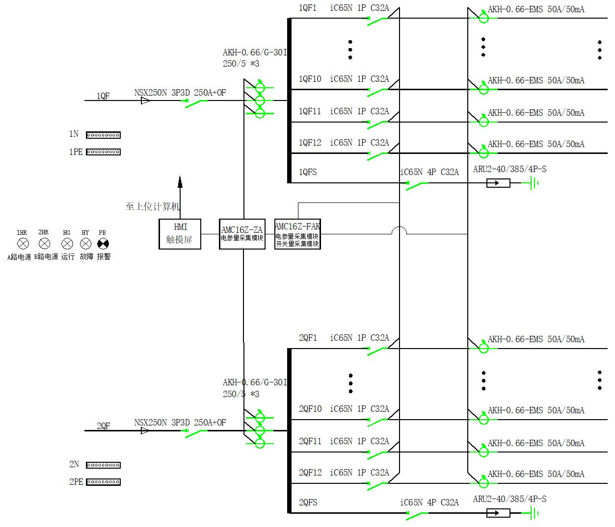
  Ëæ×ÅÊý¾ÝÖÐÐĵÄѸÃÍÉú³¤£¬£¬ £¬£¬£¬ £¬Êý¾ÝÖÐÐĵÄÄܺÄÎÊÌâÒ²Ô½À´Ô½Í»³ö£¬£¬ £¬£¬£¬ £¬ÓйØÊý¾ÝÖÐÐĵÄÄÜÔ´¹ÜÀíºÍ¹©ÅäµçÉè¼ÆÒѾ­³ÉΪÈÈÃÅÎÊÌ⣬£¬ £¬£¬£¬ £¬¸ßЧ¿É¿¿µÄÊý¾ÝÖÐÐÄÅäµçϵͳ¼Æ»®£¬£¬ £¬£¬£¬ £¬ÊÇÌá¸ßÊý¾ÝÖÐÐĵçÄÜʹÓÃЧÂÊ£¬£¬ £¬£¬£¬ £¬½µµÍ×°±¸ÄܺĵÄÓÐÓ÷½·¨¡£¡£¡£¡£¡£¡£¡£¡£ÒªÊµÏÖÊý¾ÝÖÐÐĵĽÚÄÜ£¬£¬ £¬£¬£¬ £¬Ê×ÏÈÐèÒª¼à²âÿ¸öÓÃµç¸ºÔØ£¬£¬ £¬£¬£¬ £¬¶øÊý¾ÝÖÐÐĸºÔØ»ØÂ·ºÜÊǵĶ࣬£¬ £¬£¬£¬ £¬¹Å°åµÄÕÉÁ¿ ÒDZíÎÞ·¨Öª×㱾Ǯ¡¢Ìå»ý¡¢×°Öá¢Ê©¹¤µÈ¶à·½ÃæµÄÒªÇ󣬣¬ £¬£¬£¬ £¬Òò´ËÐèÒª½ÓÄÉÊÊÓÃÓÚÊý¾ÝÖÐÐļ¯ÖÐ¼à¿ØÒªÇóµÄ¶à»ØÂ·¼à¿Ø×°Öᣡ£¡£¡£¡£¡£¡£¡£
2¡¢²Î¿¼±ê×¼

GB50174   ¡¶Êý¾ÝÖÐÐÄÉè¼Æ¹æ·¶¡·

TIA942    ¡¶Êý¾ÝÖÐÐÄͨѶ»ù´¡ÉèÊ©±ê×¼¡·

GB51409   ¡¶Êý¾ÝÖÐÐÄ×ÛºÏ¼à¿ØÏµÍ³¹¤³ÌÊÖÒÕ±ê×¼¡· 

DB31/T1302¡¶Êý¾ÝÖÐÐÄÄܺÄÔÚÏß¼à²âÊÖÒչ淶¡·

CDCC      ¡¶Êý¾ÝÖÐÐÄ¼à¿ØÏµÍ³ÊÖÒհׯ¤Êé¡·

3¡¢ÉèÖüƻ®
  ¶à±¦µç¾º½»Á÷ϸÃÜÅäµç¼à¿Ø×°ÖÃϵÁÐÊÇרÃÅÕë¹ØÓÚÊý¾ÝÖÐÐÄÕÛÎñÆ÷µçÔ´¹ÜÀíÉè¼ÆµÄÕÉÁ¿×°Öᣡ£¡£¡£¡£¡£¡£¡£¸Ã×°ÖÃÉè¼ÆÐ¡ÇÉ£¬£¬ £¬£¬£¬ £¬Äܹ»¶Ô A+B Á½Â·½øÏßºÍ 96»ò192·³öÏßµÄÈ«µç²ÎÁ¿²ÎÊý¡¢ÊäÈëÊä³ö¿ª¹Ø¼°·ÀÀׯ÷״̬µÈʵʱ¼à²â£¬£¬ £¬£¬£¬ £¬ ËùÓÐÕÉÁ¿Í¨µÀµÄ¸æ¾¯ãÐÖµ¾ù¿Éµ¥¶ÀÉ趨£¬£¬ £¬£¬£¬ £¬³öÏßÔ½ÏÞÊÂÎñÁ¬Ã¦´¥·¢ÏµÍ³Éù¹â¸æ¾¯£¬£¬ £¬£¬£¬ £¬ÔڹŰåÒDZíµÄÌå»ýÉÏʵÏÖÁË¼à¿Ø»ØÂ·µÄ¸ß¶È¼¯³É¡£¡£¡£¡£¡£¡£¡£¡£Èçµä·¶Åäµçͼ¡£¡£¡£¡£¡£¡£¡£¡£

ÍÆ¼öÉèÖÃ

 

4¡¢ÏµÍ³½á¹¹
  ϵͳ½ÓÄÉÍâµØ×°Ö㬣¬ £¬£¬£¬ £¬Í¨¹ýÁÐÍ·¹ñ´¥ÃþÆÁÏêϸÉó²é¼°ÆÊÎö¡£¡£¡£¡£¡£¡£¡£¡£
5¡¢ÍâµØ´¥ÃþÆÁϵͳ¹¦Ð§
¡ñ Ö÷·²ÎÊý
´¥ÃþÆÁ¿ªÆôºóµÄµÚÒ»¸ö½çÃæÎªÖ÷·²ÎÊý½çÃæ£¬£¬ £¬£¬£¬ £¬ÈôÊÇÓжà·½øÏߣ¬£¬ £¬£¬£¬ £¬¿Éµã»÷ÓÒϽǵİ´Å¥Çл»Éó²éÆäËü½øÏߵIJÎÊý¡£¡£¡£¡£¡£¡£¡£¡£
 
¡ñ ֧·²ÎÊý
ÔÚÖ÷·²ÎÊý½çÃæµã»÷“֧·²ÎÊý”½øÈë¡£¡£¡£¡£¡£¡£¡£¡£ÈôÊÇÓжàÇãÔþÏߣ¬£¬ £¬£¬£¬ £¬ÏÈÔÚÖ÷·²ÎÊý½çÃæ½øÈë¶ÔÓ¦µÄÖ÷·£¬£¬ £¬£¬£¬ £¬ÔÙµã»÷“֧·²ÎÊý”¡£¡£¡£¡£¡£¡£¡£¡£
 
 
¿Í·þ1
¿Í·þ2
¿Í·þ3
¿Í·þ4
¡¾ÍøÕ¾µØÍ¼¡¿¡¾sitemap¡¿